Robinson–Gabriel synthesis
The Robinson–Gabriel synthesis is an organic reaction in which a 2-acylamino-ketone reacts intramolecularly followed by a dehydration to give an oxazole. A cyclodehydrating agent is needed to catalyze the reaction[1][2][3] It is named after Sir Robert Robinson and Siegmund Gabriel who described the reaction in 1909 and 1910, respectively.

The 2-acylamino-ketone starting material can be synthesized using the Dakin–West reaction.
Modifications
Recently, a solid-phase version of the Robinson–Gabriel synthesis has been described. The reaction requires trifluoroacetic anhydride to be used as the cyclodehydrating agent in ethereal solvent and the 2-acylamidoketone be linked by the nitrogen atom to a benzhydrylic-type linker.[4]

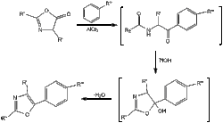
A one-pot diversity-oriented synthesis has been developed via a Friedel-Crafts/Robinson–Gabriel synthesis using a general oxazolone template. The combination of aluminum chloride as the Friedel–Crafts Lewis acid and trifluoromethanesulfonic acid as the Robinson-Gabriel cyclodehydrating agent were determined to generate the desired products.[5]
A popular extension of the Robinson-Gabriel cyclodehydration has been reported by Wipf et al. to allow the synthesis of substituted oxazoles from readily available amino acid derivatives. This is achieved through the side-chain oxidation of β-keto amides with the Dess-Martin reagent followed by the cyclodehydration of intermediate β-keto amides with triphenylphosphine, iodine, and triethylamine.[6]
Additionally, a coupled Ugi and Robinson–Gabriel synthesis has been reported, beginning with the Ugi reagents and ending with an oxazole core within the molecule. The oxazole is formed from the Ugi intermediate, which is ideal to undergo Robinson-Gabriel cyclodehydration with sulfuric acid.[7]
Cyclodehydrating agents
Many cyclodehydrating agents have been discovered to be of use in the Robinson–Gabriel synthesis. Historically, the dehydration agent is concentrated sulfuric acid. To date, the reaction has been shown to proceed with a variety of other agents including phosphorus pentachloride, phosphorus pentoxide, phosphoryl chloride, thionyl chloride, phosphoric acid-acetic anhydride, polyphosphoric acid, and hydrogen fluoride among others.[8]
Applications
Oxazoles have been found to be common substructures in multiple naturally isolated compounds and have thus garnered attention within the chemical and pharmaceutical community. The Robinson–Gabriel synthesis has been used during multiple studies dealing with molecules that incorporate an oxazole, among them diazonamide A,[9] diazonamide B,[10] bis-phosphine platinum (II) complexes,[11] mycalolide A,[12] (−)-muscoride A.[13]
Eric Biron et al. developed a solid-phase synthesis of 1,3-oxazole-based peptides on solid phase from dipeptides by oxidation of the side-chain followed by Wipf and Miller's cyclodehydration of β-ketoamides described above.[14]
Lilly Research Laboratories has disclosed the structure of a described dual PPARα/γ agonist that has possible beneficial impact on type 2 diabetes. The Robinson-Gabriel cyclodehydration is the second part of a two reaction synthesis of the agonist. Starting with aspartic acid β esters undergoing acylation to differentiate the first substituent, linked to carbon-2, followed by Dakin-West conversion to keto-amide to introduce the second substituent, and ending with the Robinson-Gabriel cyclodehydration at 90°C for 30 minutes with either phosphorus oxychloride in dimethylformamide or catalytic sulfuric acid in acetic anhydride.[15]
References
- ^ Robinson, R. (1909). "CCXXXII.—A new synthesis of oxazole derivatives". J. Chem. Soc. 95: 2167–2174. doi:10.1039/ct9099502167.
- ^ Gabriel, S. (1910). "Eine Synthese von Oxazolen und Thiazolen. I". Berichte der Deutschen Chemischen Gesellschaft. 43: 134–138. doi:10.1002/cber.19100430117.
- ^ Gabriel, S. (1910). "Synthese von Oxazolen und Thiazolen II". Berichte der Deutschen Chemischen Gesellschaft. 43 (2): 1283–1287. doi:10.1002/cber.19100430219.
- ^ Pulici, M.; Quartieri, F; Felder, E.R. (April 13, 2005). "Trifluoroacetic Anhydride-Mediated Solid-Phase Version of the Robinson-Gabriel Synthesis of Oxazoles". J. Comb. Chem. 7 (3): 463–473. doi:10.1021/cc049831h. PMID 15877475.
- ^ a b Keni, M.; Tepe, J.J. (April 9, 2005). "One-Pot Friedel-Crafts/Robinson-Gabriel Synthesis of Oxazoles using Oxazolone Templates". J. Org. Chem. 70 (10): 4211–4213. doi:10.1021/jo0501590. PMID 15876123.
- ^ Wipf, P.; Miller, C.P. (April 6, 1993). "A New Synthesis of Highly Functionalized Oxazoles". J. Org. Chem. 58 (14): 3604–3606. doi:10.1021/jo00066a004.
- ^ Shaw, A. Y.; Xu, Z.; Hulme, C. (2012). "Ugi,Robinson-Gabriel reactions directed toward the synthesis of 2,4,5-trisubstituted oxazoles". Tetrahedron Lett. 53 (15): 1998–2000. doi:10.1016/j.tetlet.2012.02.030. PMC 3613284. PMID 23559684.
- ^ Turchi, I. (Sep 15, 2009). The Chemistry of Heterocyclic Compounds, Oxazoles. Chemistry of Heterocyclic Compounds: A Series of Monographs. Vol. 45. John Wiley & Sons. p. 3. doi:10.1002/9780470187289. hdl:2027/mdp.39015078685115. ISBN 9780471869580.
- ^ Nicolaou, K.C.; Hao, J.; Reddy, M.V.; Rao, P.B.; Rassias, G.; Snyder, S.A.; Huang, Xianhai; Chen, D.Y.-K.; Brenzovich, W.E.; Giuseppone, N.; Giannakakou, P.; O'Brate, Aurora (September 18, 2004). "Chemistry and Biology of Diazonamide A: Second Total Synthesis and Biological Investigation". J. Am. Chem. Soc. 126 (40): 12897–12906. Bibcode:2004JAChS.12612897N. doi:10.1021/ja040093a. PMID 15469287.
- ^ Zhang, J; Ciufolini, M.A. (2011). "An Approach to the Bis-oxazole Macrocycle of Diazonamides". Org. Lett. 13 (3): 390–393. doi:10.1021/ol102678j. PMID 21174393.
- ^ Kindahl, T; Ellingsen, P.G.; Lopes, C.; Brannlund, C.; Lindgren, M.; Eliasson, Bertil (2012). "Photophysical and DTF Characterization of Novel Pt(II)-coupled 2,5-Diaryloxazoles from Nonlinear Optical Absorption". J. Phys. Chem. A. 116 (47): 11519–11530. Bibcode:2012JPCA..11611519K. doi:10.1021/jp307312v. PMID 23102256.
- ^ Hoffman, T.J.; Kolleth, A.; Rigby, J.H.; Arseniyadis, S.; Cossy, J. (2010). "Stereoselective Synthesis of the C1-C11 and C12-C34 Fragments of Mycalolide A". Org. Lett. 12 (15): 3348–3351. doi:10.1021/ol101145t. PMID 20670003.
- ^ Wipf, P.; Venkatraman, S. (1996). "Total Synthesis of (−)-Muscoride A". J. Org. Chem. 61 (19): 6517–6522. doi:10.1021/jo960891m. PMID 11667514.
- ^ Biron, E.; Chatterjee, J.; Kessler, H (2006). "Solid-Phase Synthesis of 1,3-Azole-Based Peptides and Peptidomimetics". Org. Lett. 8 (11): 2417–2420. doi:10.1021/ol0607645. PMID 16706540.
- ^ Godfrey, A.G.; Brooks, D.A.; Hay, L.A.; Peters, M.; McCarthy, J.R.; Mitchell, D. (2003). "Application of the Dakin-West Reaction for the Synthesis of Oxazole-Containing Dual PPARα/γ Agonist". J. Org. Chem. 68 (7): 2623–2632. doi:10.1021/jo026655v. PMID 12662031.