Outline of relationships

The following outline is provided as an overview of and topical guide to interpersonal relationships.

Interpersonal relationship – association between two or more people; this association may be based on limerence, love, solidarity, regular business interactions, or some other type of social commitment. Interpersonal relationships are formed in the context of social, cultural, and other influences.

Essence of relationships

  • Social relations – relationship between two (i.e. a dyad), three (i.e. a triad) or more individuals (i.e. members of a social group). Social relations, derived from individual agency, form the basis of social structure.
  • Social actions – acts which take into account the actions and reactions of individuals (or 'agents'). According to Max Weber, "an action is 'social' if the acting individual takes account of the behavior of others and is thereby oriented in its course" (Secher 1962).

Types of relationships

Membership in a social group

Social group – consists of two or more humans who interact with one another, share similar characteristics and collectively have a sense of unity.[1] By this definition, a society can be viewed as a large group, though most social groups are considerably smaller.

  • Dyad – group of two people. "Dyadic" is an adjective used to describe this type of communication/interaction. A dyad is the smallest possible social group.
  • Triad – group of three people. They are more stable than a dyad. Reduces intense interaction and is based less on personal attachments and more on formal rules and regulations.

Household membership

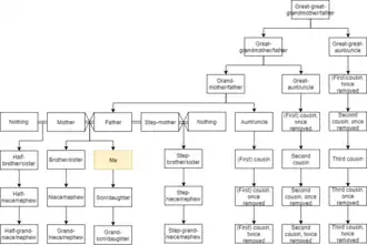
A family tree displaying the terminology of relationships between relatives

Household — one or more persons who share main residence, and share meals or living space[2]

Peer group membership

Organization membership

An organization is a social group which distributes tasks for a collective goal. There are a variety of legal types of organizations, including:

Community membership

Community

  • Citizenship – membership in a country or nation.
  • Neighbor – member of a neighborhood.
  • Member of society – a society is a body of individuals outlined by the bounds of functional interdependence, possibly comprising characteristics such as national or cultural identity, social solidarity, language, or hierarchical organization.

Intimate relationships

Intimate relationship

Business and professional relationships

Other types of relationships

Relations (relationship activities)

Relationship formation

Human mating is the process whereby an individual seeks out another individual with the intention of forming a long-term intimate relationship or marriage, but sometimes for casual relationship or friendship.

Sexual relations

Dysfunctional relations

Abusive relations

Abuse

End of a relationship

Reasons for ending a relationship

Theories of interpersonal relations

  • Socionics – theory of intertype relations[5] incorporating Carl Jung's work on personality types with Antoni Kępiński's theory of information metabolism.
  • Attachment theory – describes the dynamics of long-term relationships between humans. Its most important tenet is that an infant needs to develop a relationship with at least one primary caregiver for social and emotional development to occur normally.
  • Social exchange theory – a social-psychological and sociological perspective that explains social change and stability as a process of negotiated exchanges between parties. Posits that human relationships are formed by a subjective cost-benefit analysis and the comparison of alternatives.
  • Relational models theory – a psychological theory authored by Alan Fiske proposing four elementary forms of human relations.[6]

Relationship characteristics

Aspects of relationships include:

  • Attachment in adults
  • Attachment in children
  • Interpersonal attraction – force acting between two people that tends to draw them together and resist their separation, which leads to friendships and romantic relationships. It is distinct from physical attraction.
  • New relationship energy (NRE) – state of mind experienced at the beginning of most significant sexual and romantic relationships, typically involving heightened emotional and sexual receptivity and excitement.

Stages of a relationship

  • Stages presented in George Levinger's relationship model:
    1. Acquaintance
    2. Buildup
    3. Continuation
    4. Deterioration
    5. Termination

Feelings and emotions

Sexual orientation

Romantic orientation

Relationship partners

Terms for partners in intimate relationships include:

Relationship management

Relationship intervention

Relationship development

Terms for people who want to develop their relationships include:

Lacking an intimate relationship

Romance and intimacy

Courtship –
Romance –
Intimacy

Other

See also

References

  1. ^ "Social Groups." Archived 2013-04-30 at the Wayback Machine Cliffsnotes.com. Accessed June 2011.
  2. ^ Haviland, W. A. (2003). Anthropology. Belmont, CA: Wadsworth.
  3. ^ Shannon B (2011). Frenemy: The Friend Who Bullies (Master of Applied Psychology). University of Waikato.
  4. ^ "Definition of HYPERGAMY". www.merriam-webster.com. Retrieved 2020-09-26.
  5. ^ Аугустинавичюте А. (1996). Социон, или Основы соционики. Соционика, ментология и психология личности, 4-5. (In Russian. Title can be translated as Augustinavichiute A. (1996). The Socion, or Socionics Basics. Socionics, Mentology, and Personality Psychology, 4-5).
  6. ^ Fiske, Alan P. (1992). "The four elementary forms of sociality: Framework for a unified theory of social relations". Psychological Review. 99 (4): 689–723. doi:10.1037/0033-295X.99.4.689. PMID 1454904. S2CID 17809556.