First Battle of Bull Run order of battle: Union

The following units and commanders fought in the First Battle of Bull Run on the Union side. The Confederate order of battle is shown separately. Order of battle compiled from the army organization[1] during the battle[2] and the reports.[3]

Abbreviations used

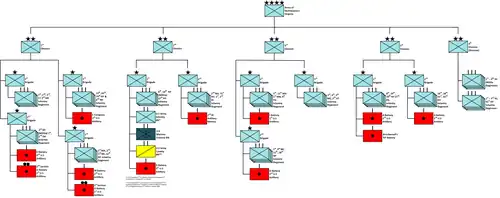
Organization of the Union Army of Northeastern Virginia in the First Battle of Bull Run

Military rank

Other

Army of Northeastern Virginia

BG Irvin McDowell, Commanding

General Staff:

Division Brigade Regiments and Others

First Division


     BG Daniel Tyler

First Brigade


   Col Erasmus D. Keyes

Second Brigade


   BG Robert C. Schenck

Third Brigade


   Col William T. Sherman

Fourth Brigade


   Col Israel B. Richardson

Second Division


     Col David Hunter (w)
     Col Andrew Porter

First Brigade


   Col Andrew Porter

Second Brigade


   Col Ambrose Burnside

Third Division


     Col Samuel P. Heintzelman (w)

First Brigade


   Col William B. Franklin

Second Brigade


   Col Orlando B. Willcox (w&c)
   Col J. H. Hobart Ward

Third Brigade


   Col Oliver O. Howard

Fourth (Reserve) Division[9]


     BG Theodore Runyon

no brigade organization

Fifth Division


     Col Dixon S. Miles

First Brigade[10]


   Col Louis Blenker

Second Brigade


   Col Thomas A. Davies

Notes

  1. ^ Multiple commander names indicate command succession of command during the battle or the campaign.
  2. ^ The Manassas Campaign, Virginia, July 21, 1861 - Union order of battle; Manassas National Battlefield Park - The Battle of First Manassas, Union order of battle; Official Records, Series I, Volume II, pages, 314-315
  3. ^ Official Records, Series I, Volume II, pages, 1024-1026
  4. ^ At this time the 3rd New York Independent Light Artillery formed a company of the regiment and was engaged.
  5. ^ Commanded the regiment when Colonel McConnell was sick (see: Richardson's report)
  6. ^ Companies C and G, 2nd Infantry; B, D, G, H, and K, 3rd Infantry; and G, 8th Infantry
  7. ^ Companies A and E, 1st Cavalry; B, E, G, and I, 2nd Cavalry; and K, 2nd Dragoons.
  8. ^ Longacre 2014, p. 283.
  9. ^ Not engaged
  10. ^ In reserve at Centreville and not engaged in the battle proper. Had some skirmishing with the enemy while covering the retreat of the Army
  11. ^ This consisted of the field guns of the 8th New York Militia, defended by detachments from the 8th and 29th New York Volunteer Infantry
  12. ^ Varian's 1st Troop Washington Grays at civilwararchive.com

References

  • Manassas National Battlefield Park - The Battle of First Manassas.
  • The Manassas Campaign, Virginia, July 21, 1861.
  • Robert Underwood Johnson, Clarence Clough Buell, Battles and Leaders of the Civil War: The Opening Battles, Volume 1 (Pdf), New York: The Century Co., 1887.
  • Longacre, Edward G. (2014). The Early Morning of War: Bull Run, 1861. Norman: University of Oklahoma Press. ISBN 9780806147611.
  • U.S. War Department, The War of the Rebellion: a Compilation of the Official Records of the Union and Confederate Armies, U.S. Government Printing Office, 1880–1901.