Structural Biochemistry/Biochemical Pathways of Vision

Biochemical Pathways for Vision

Visual Process
Colored dice with white background
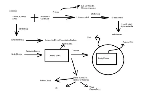
Nutrients absorbed from diet are converted to Retinyl Esters for use in the visual cycle and storage in other tissue.
Colored dice with checkered background
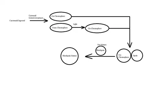
Maturation of Rhodopsin.
Colored dice with checkered background
Interaction of Rhodopsin with rods and cones in the eye for both invertebrates and vertebrates.
Colored dice with checkered background
Specifications of the Visual and Retinal Cycle found in the processes involving Rhodopsin.
Colored dice with checkered background
Formation of functional visual pigments.
Colored dice with checkered background
11-cis chromophores interacting with light.
Colored dice with checkered background
Polarization and depolarization following light interaction.

[1]

References

  1. Von Lintig, Johannes, Philip D. Kiser, Marcin Golczak, and Krzysztof Palczewski. "The Biochemical and Structural Basis for Trans-to-cis Isomerization of Retinoids in the Chemistry of Vision." Trends in Biochemical Sciences 35.7 (2010): 400-10. Print.