Circuit Theory/Symmetry

Some very complicated circuits can be solved by seeing symmetry. Three examples are presented below:

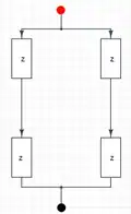
Example 1

Bridge Balance

Example 2

Cube

Example 3

2D-Grid
Suppose there is an infinite 2 dimensional grid of impedances (Z). What is the input impedance if connected across (in parallel) with any given impedance?

If the grid were three dimensional, the current would split into 6 equal sections, thus the input impedance would be Z/3.

So what does this mean? It helps us understand that the infinity of space has an impedance: 376.730... ohms which is plank's impedance * 4π and is related to the speed of light, the permeability of free space and permitivity of free space.

Perhaps this is related entanglement and to the trinity since: